HIGHLAND ENERGY SOLUTION SERVICES LIMITED (HESSL)

Your One-Stop Solution Company.

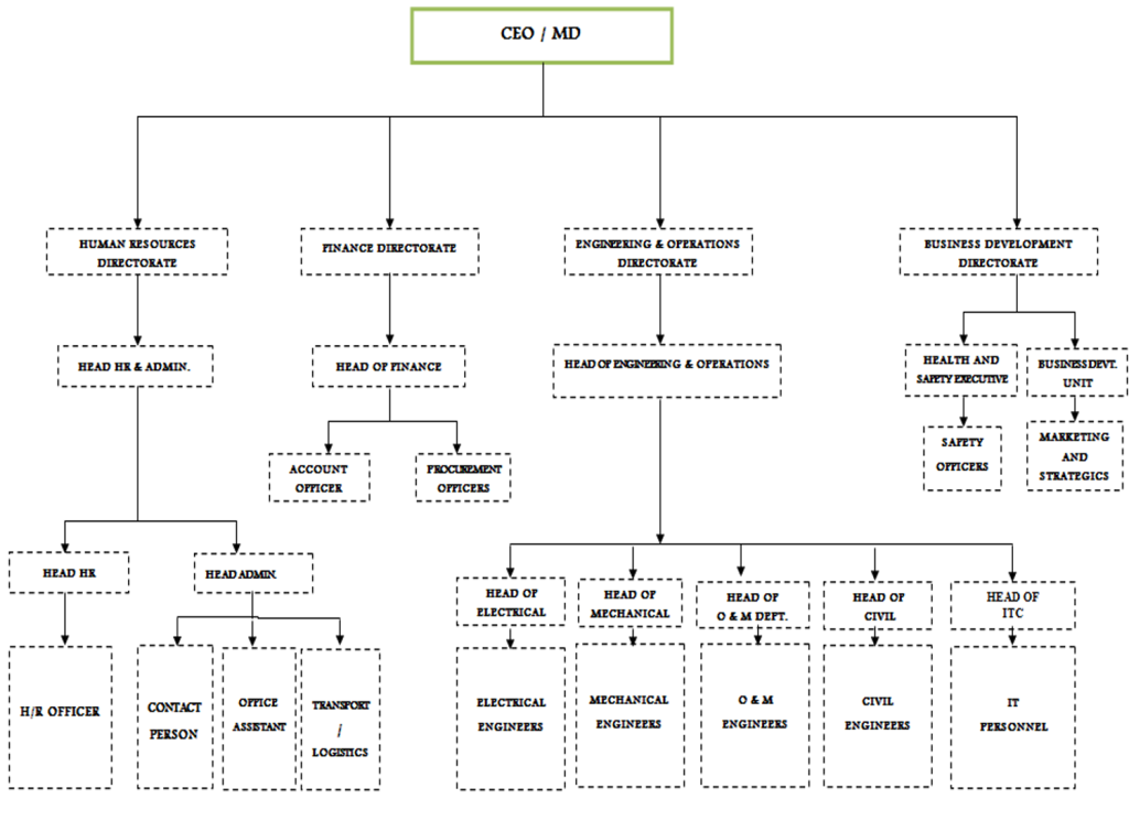
Management

Organogram

Our Organisational Structure

Leadership

Our Management Team

Managing Director & Chief Executive Officer

Engr. Akinpelu Cornelius Shogunle, PhD, PE, FNIMechE, R.Engr., CPP, CEM

Since 2006, Dr. Shogunle has been the Managing Director & CEO of Highland Energy Solution Services Limited (“H.E.S.S.L.”), a Lagos-Nigeria based diversified electrical engineering and energy integration, hybrid renewable, automation and control solution services, utility and resource company involved in the development, operation and management of energy-related businesses and services throughout the Federal Republic of Nigeria.

He currently also is the Senior Managing Partner of the firm’s independently-owned subsidiary Highland Energy Fluid Dynamics Limited; an OEM oil spills cleaning and extraction technologies solution services OEM products supply and equipment distribution business enterprise. His responsibilities include oversight for engineering and technical operations, strategic business development, regulatory and statutory liaison and compliance, administration and quality assurance.

His several years career in electrical power engineering include high, medium and low voltage system planning and engineering design for generation, transmission and distribution projects in the United States, East Asia and Africa. He has complete design engineering and technical specification development and writing experience, system testing-acceptance-commissioning experience for hydro, geo-thermal, thermal systems, solar, wind and municipal solid waste-for-electricity (WfE) and other alternative and hybrid renewable energy conversion technologies, thermal engineering and utility operation and maintenance.

Previously, in his professional career, he was a design engineer and later power systems construction engineer in the fossil-thermal-renewable energy systems engineering and construction department of Commonwealth Edison Company, Chicago, Illinois, and the predecessor company of Exelon Company of Philadelphia. He also had responsibility for sub-systems maintenance engineering and construction activities for the fossil-thermal-renewable power plants owned and operated by the company.

In his past role as the executive project consultant, he has shown and demonstrated an understanding of the complex nature of the need for increasing demand for energy and the conservation of natural resources, intertwined with the stewardship responsibility of government and corporation for strategic policies on sustainable power and energy generation and supply and the economic development agenda and the safety of these critical public assets and its attendant security and sovereignty issues. An experienced senior-level technical and operation manager for power generation system outages, Peaker units and stand-by emergency and auxiliary power systems, relay coordination and protection schemes including grounding.

With 35+ years of engineering practice experience, he has served numerous clients over the years in electrical energy supply system engineering planning, analysis and design, troubleshoot, and retrofit of industrial, commercial, healthcare, educational institutions, energy cooperatives, and municipal-utility energy infrastructure agencies throughout the developed and emerging economies. He has overseen power generation and electrical energy supply and related infrastructure facility construction and energy conversion technologies implementation/construction/installation projects in the span of his professional career in the industry.

Responsible for facilitating and assisting in interpreting stakeholders’ power generation, distribution, transmission system installation and construction strategic policy goals and objectives into reality. He has demonstrated expertise and competence in all phases of power and communication infrastructure construction and operation, facility security management, risk assessment analysis and forecasting, municipal solid waste and radioactive waste management and disposal.

These works have resulted in solution-centric and value-based electrical energy-power generation and distribution forecasting and planning policy formulation concepts and programming methodologies. Proficient skills in prioritizing client’s objectives have resulted in his ability to deliver high-quality projects with tenacious cost-consciousness and technically sound approach.

Engr. Dr. Akinpelu Cornelius Shogunle holds a Bachelor of Science (B.S.) degree in mechanical engineering and a Doctoral (PhD.) degree in Power Systems Electro-Mechanical Engineering Analysis & Design from the Illinois Institute of Technology, Chicago, Illinois. He is a practicing registered Professional Engineer and Fellow of the Nigerian Institution of Mechanical Engineers and active member of the Nigerian Society of Engineers. 

Chief Financial Officer (CFO), Director

Ms. Dora Ford, FCA​

Ms. Dora Ford  has since 2016 been the company’s chief financial officer (CFO) and as a senior executive responsible for managing and leading the financial initiatives of the company and often work in tandem with other C-suite executives of the organization, including the managing director and chief executive officer (CEO) and chief operations officer (COO). The CFO is an integral part of our organization, as she has the responsibility and accountable for the financial successes or failures of the company.

Among her many responsibilities, the CFO decide where to invest company funds, oversee the capital structure and optimal financing options for the company, provide strategic direction, as well as track cash flow, manage the accounting and finance departments, and ensure the company’s financial reports are accurate.

Given the financial acumen required for this position, Ms. Dora Ford has a double-undergraduate degree in Finance and Economics from the University of Ibadan (1992) and M.Sc. (1995)  in Operations and Research from the University of Ife and MBA (2000) (from the Ahmadu Bello University, Zaria, Nigeria and a certified public accountant (CPA).

She is happily married with two (2) adult children and a volunteer board member of several non-profit children and social services NGOs dispersed across the Federal Republic of Nigeria in the Pediatric and Adolescent Healthcare Fields and Widows Hunger Alleviation Program.

Executive Director of Technical Operation, Director

Engr. Phillip Arigbe, FNSE, FNIMechE, COREN

An experienced professional and chartered engineer and leading the engineering team, our strength in how we efficiently deliver leading-edge innovation and design engineering optimization models and technologies solutions in the energy, power, utilities, automation and controls, combustion engineering and heat transfer-mass transfer applications in gas liquefication processing facility for independent power project industry.

Engr. Arigpe possess in his role the ideal knowledge and experienced gained over the years as a senior-level engineer with the multi-national oil companies across the supply value-chain of the oil and gas sector and with requisite senior management experience in a dynamic setting. His functional role in the company requires outstanding organizational, communication, and leadership skills and an ability to develop innovative solutions that push boundaries. As the director of operations, he works closely with executives to strategize and develop long-term plans that usher in new levels of productivity and success for the company.

Among other cross-functional responsibilities of him including the following activities:

  • Collaborate with senior managers in the development of performance goals and long-term operational plans
  • Maximize efficiency and productivity through extensive process analysis and interdepartmental collaboration
  • Set strategic goals for operational efficiency and increased productivity
  • Work with project managers in the development of financial and budgetary plans
  • Analyze current operational processes and performance, recommending solutions for improvement where necessary
  • Develop, implement, and monitor day-to-day operational systems and processes to provide visibility into the goals, progress, and obstacles of key initiatives
  • Draw on relationships with department heads, external partners, and vendors to make decisions regarding operational activity and strategic goals
  • Plan, monitor, and analyze key metrics for day-to-day operations to ensure efficient and timely completion of tasks
  • Devise strategies for ensuring the growth of programs enterprise-wide, and implement process improvements to maximize output and minimize costs
  • Adhere to the company’s policies and standards, and ensure that laws and regulations are being followed
  • Work closely with Human Resources to lead the team with integrity and to establish and maintain a trusting, inclusive, and productive environment.

Engr. Phillip Arigpe is experienced in developing budgets and business plans, superior negotiation skills for both internal and external purposes,  and strong working knowledge of data analysis and performance metrics, using business management software including SAP, ERP and CRM, strong working knowledge of industry regulations and guidelines, ability to streamline or implement structures and roles that boost speed and efficiency while supporting rapidly shifting business demands, proven ability to plan and manage operational processes for maximum efficiency and productivity, superior knowledge of multiple operational functions and principles, including finance, customer service, production, and employee management, masterful organizational, communication, and leadership skills, backed by previous professional success.

He has a Bachelor’s degree in business administration from the University of Nigeria (2004), Nsukka-Nigeria, post-graduate diploma in petroleum engineering (2008)  and Master degree in energy economics (2013) from the University of Ibadan, Nigeria. A member of the Alawiye Social Club and Full Gospel Business Network, Oke-Odan, Yewa North, Ogun State-Nigeria and happily married with adult children and grand-children.

Executive Director, Business Marketing, Partnership, & Asset Development

Mrs. Darlene Olufunmilayo Kuye, MBA, CIPM ​

Responsible for consulting and cooperating with other executives, board members, and employees. Managing, monitoring, and reviewing business operations. Identifying improvement gaps and implementing corrective measures. Reviewing and overseeing all financial activities, performance, and documentation. Overseeing hiring activities and approving contracts.

As an Executive Director, she is a professional in charge of managing operations and providing functional leadership, motivate others, and take on strategic planning responsibilities that require leadership qualities like influencing people while simultaneously striving toward sustainability .

A graduate of the University of Ilorin, Nigeria with a Bachelor of Science degree in accountancy and marketing (2007), a post-graduate degree in personnel administration and management (2010) and an executive MBA from the Lagos Business School, Lagos (2012). Married and with children and chorister at the Peculiar Peoples Parish #16, Ogun State – Nigeria and volunteer at the Stella Obasanjo Motherless Babies Homes, Ogun State.

Group Manager – Engineering and Technical Services

Engr. Olubusola Bankole, P.E., C.Engr​

Maintains and grows positive team culture. Provides strategic direction, leadership and technical services oversight for employees on achieving individual, team, department, and organizational performance goals. Creates and manages team budget for financial responsibility.

In his capacity as Engineering Manager, he is responsible for overseeing a team of engineers in the completion of engineering projects. duties include hiring and training qualified engineering staff, setting project budgets and timelines for completion and helping the staff run system tests or commissioning and troubleshoot issues with prototypes, newly installed power production facility, electrical distribution network, automation and control switchgear and other utility maintenance-related accessories.

The Engineering Manager uses his industry knowledge to oversee a variety of activities. He coordinate and direct power generation facilities and electrical distribution network activities on captive independent power project site or activities related to maintenance, testing, quality assurance, operations and production at a manufacturing-food processing project site. Other responsibilities and duties include:  

  • Developing detailed plans for new designs and products
  • Making determinations for equipment, staff and training needs
  • Proposing project and program budgets
  • Hiring and supervising staff
  • Leading research and development projects that produce new designs, products and processes.
  • Checking the engineering design team’s work for technical accuracy
  • Ensuring the validity of methods used by staff
  • Coordinating work with other managers and staff

A graduate of electrical engineering (2014) of the University of Arksans-Pine Bluff, Arkansas, United States. He is also a registered professional engineer (P.E.) in the States of Arkansas, Kansas, Tennessee, Mississippi, Georgia and Texas and married with adult children.

Group Manager - Business Development, Human Resources and Compliance

Mr. Kehinde Ajulo, ACIS, CPM​

A consummate professional and Business Development Manager,  with over 15+ years of cognate experience, he is a practitioner who is responsible for the growth of the department. He works with the sales team to develop mutually beneficial proposals, negotiate contract terms and communicate effectively with stakeholders, developing a business development strategy focused on financial gain, and arranging business development meetings with prospective clients.

In his drive to develop a growth strategy focused both on financial gain and customer satisfaction, conduct research to identify new markets and customer needs, promote the company’s products/services addressing or predicting clients’ objectives, prepare sales contracts ensuring adherence to law-established rules and guidelines, keep records of sales, revenue, invoices etc., provide trustworthy feedback and after-sales support, build long-term relationships with new and existing customers and develop entry level staff into valuable salespeople.

With respect to the human resource  supervisory oversight, is responsible for coordinating all administrative activities related to the organization’s personnel. Other duties include developing recruitment strategies, implementing systems for managing staff benefits, payroll and behavior and onboarding new employees, and sent the tone for the entire human resources department, from employee relations to payroll to compliance issues helps ensure that the company runs smoothly.

In discharging his functional responsibilities, he also Investigate employee issues and conflicts and brings them to resolution, ensure the organization’s compliance with local, state and federal regulations, use performance management tools to provide guidance and feedback to team, ensure all the company’s HR policies are applied consistently, maintain company organization charts and employee directory, partner with management to ensure strategic HR goals are aligned with business initiatives, maintain HR systems and processes, conduct performance and salary reviews, provide support and guidance to HR staff, analyze trends in compensation and benefit and design and implement employee retention strategies.

As a compliance Specialists, is responsible for keeping the company’s activities within the guidelines, regulations and ethical expectations of their field. His duties include monitoring the business operations and reporting infractions, reviewing the company policies for possible risks and liabilities and researching legal requirements for new initiatives. From day to day, he the compliance manager will ensure everyone adheres to legal standards and in-house policies. He provides the leadership for department to perform regular audits of business procedures and processes to ensure this compliance. Their key duties and responsibilities can also include:

  • Analyze internal business systems to ensure compliance with industry regulations and ethical standards.
  • Create, modify, update and implement the company’s policies.
  • Develop risk management strategies.
  • Design control systems to address cases of violation of internal business policies.
  • Design ongoing training programs for employees of the business.
  • Liaise with other departmental heads to ensure that all business operations are in line with business policies.

Advise the top management on business operations relating to investment, risks and any other policy development.

Group Manager - Project Financial, Costs Control and Risk Management

Augustine Amakoh Kaborloobari, PhD, FCA ​

A 15+ years proven management and change process consultant, possesses scope control and change management proven knowledge to  evaluate labor costs and manpower requirements against budget constraints. Produce and maintain accurate project schedules and understand schedule resources loading. Manage complete project financial cycle such as vendor purchase orders, client, cost proposals and invoices.

His other responsibilities include administering market budget and project finances, administering market budget and track and report project finances, plan and execute systems, resources and staff to support project and market schedules, plan and execute systems, resources and staff to support project and market schedules, act as site scheduling process subject matter expert, maintain current internal client database records and document control systems, coordinate with vendors, project manager and client to prepare business and technical project documentation, conduct vendor and internal audits to review accuracy, quality and completeness of database records and documents, prepare monthly reports and assemble data to consolidate, create control budget and review and authenticate cost reports and change notices, recommend training and professional development of project control staff, monitor functional staffing plans and support hiring of project controls personnel, Implement and ensure cost control processes to report on estimates, expenditures and cost commitments accurately.

Previous experience managing and developing technical employees, strong analytical and problem-solving skills with ability to find creative and innovative solutions, proficient with electrical design software, ability to work independently as well as collaboratively as part of a team, flexible within a dynamic environment and committed to personal excellence and high corporate ethical standards.

Excellent ability organizing and meeting project goals and deadlines, and lead multiple project design teams and proposal tasks simultaneously.

Ability to conceptualize initial component and system designs with schematics and block diagrams; lead project team execution of assembly, test, debug, and optimization; and organizing results for design reviews and customer presentations.

Ability to communicate clearly with excellent speaking, writing, and presentation skills.

Experience

Ready to start your engineering project?

Secure our expertise today by sharing your contact details with us!

projects
+ 0
countries
+ 0

Enter your details to download our qualification Profile.